
聯系人:蔡經理
手機:13430272705
電話:18819292106
E-mail:oafocus@163.com
地址:廣東省 廣州市 五山路200號 B131 B133
2016年10月17日,柯尼卡美能達為其全新的DIS數碼展示空間(Digital Imaging Square)舉行了盛大的開幕儀式。 [查看詳細]
來源:http://www.520508.cn 發布時間:2016-10-22新品bizhub PRESS C71cf以生產型數字印刷設備為引擎,融以柯尼卡美能達多年積累的先鋒科技,智能高效,品質卓越,可平衡客戶在質.. [查看詳細]
來源:http://www.520508.cn 發布時間:2016-10-21bizhub PRO 1100作為bizhub PRO家族的新成員,新品不僅繼承了以往bizhub PRO黑白數字印刷系統的優良品質,更在設備生產力、圖像.. [查看詳細]
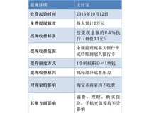
來源:http://www.520508.cn 發布時間:2016-10-21自2016年10月12日起,支付寶將對個人用戶超出免費額度的提現收取0.1%的服務費,個人用戶每人累計享有2萬元基礎免費提現額度。柯.. [查看詳細]
來源:http://www.520508.cn 發布時間:2016-10-13原來,藍瘦香菇的意思就是難受想哭,原因由于近日,一段南寧小哥因失戀痛苦不堪的視頻風靡網絡,本是苦事一樁,但小哥“藍瘦難受.. [查看詳細]
來源:http://www.520508.cn 發布時間:2016-10-11熱烈祝賀柯尼卡美能達再獲BLI夏季"年度之選"大獎,新品憑借強勁穩定的性能,顛覆性的智能網絡連接,以及流暢便捷的操作體驗在BLI.. [查看詳細]
來源:http://www.520508.cn 發布時間:2016-08-24福建莆田某創客空間導入柯尼卡美能達復印機大大解放了管理員的人力,同時也憑借效率、安全、智能的升級優勢為創客們提供了更為便.. [查看詳細]
來源:http://www.520508.cn 發布時間:2016-08-16